腾博tengbo9885官网

中文
English

更准确清静的测温,腾博tengbo9885官网信息非接触式人脸测温解决计划助力智能防“疫”

2020/02/14 11690
  
  随着天下各省市最先有序复工,体温检测将会成为职员收支检测的须要手段。现在主要的疫情防控手段多为额温枪、点温仪等测温工具,需要事情职员一对一测温,效率低,容易导致人流拥堵,因有近距离接触,容易增添交织熏染的危害,不适用于人流量大的公共场合。
  除此之外,这类测温工具如没有按准确要领使用,将不可准确识别出体温异凡职员,潜在危害极高。
  
  非接触式人脸测温系统
  
  腾博tengbo9885官网信息将人脸识别产品与着名厂商的红外热成像测温装备团结在一起,推出非接触式人脸测温解决计划。
  通过人脸识别手艺,不但能够准确识别区域中的职员,还能够有用地阻止其他物体的滋扰;
  使用热红外图像与可见光图像的配准与融合,对识别的人体举行温度丈量,体温效果可通过显示屏举行反响,若是目的体温凌驾预设警报值则会触发警报;
  建设一人一档,随时追踪,综合实现高效、非接触、高精度的体温筛查,实现科学预防、智能防“疫”。
  

腾博tengbo9885官网-官网入口


腾博tengbo9885官网-官网入口


  
  ● 计划特点
  
腾博tengbo9885官网-官网入口
  
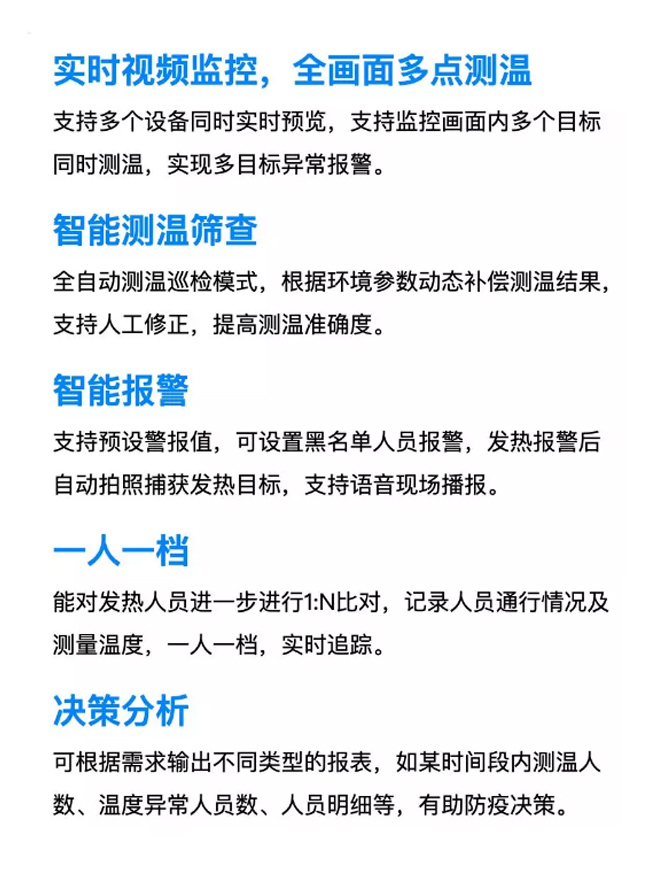
  ● 系统功效
  
腾博tengbo9885官网-官网入口
  
  ● 计划流程
  
腾博tengbo9885官网-官网入口
  
  应用场景
  
  腾博tengbo9885官网信息非接触式人脸测温解决计划适用于机场、车站、地铁、阛阓、办公场合等人流麋集区,可以在职员无感知的情形下,对收支职员举行远距离温度测试并识别,若有高温则直接提醒防疫职员,形成报表,纪录剖析通行职员的康健状态。
  
如您对我们的计划感兴趣,欢迎联系腾博tengbo9885官网相识更多

电话
庄先生 15989204607
马先生 18024555880

邮箱
marketing@nantian.com.cn


线上展厅
获取计划
返回顶部
网站地图